中国海洋大学2019年接收推荐免试研究生的通知
一、接收学科、专业
《中国海洋大学2019年攻读硕士学位研究生招生专业目录》(9月初公布)公布的学科、专业(工商管理硕士、公共管理硕士、旅游管理硕士、教育硕士中的教育管理除外)。
二、申请条件
1.坚持四项基本原则,品德优良,遵纪守法,具有创新意识和团队精神,在校期间未受过任何法纪处分,身心健康;
2.获得本科所在学校推荐免试资格;
3.学习成绩优异;
4.身体健康状况符合《中国海洋大学2019年研究生招生体检标准》。
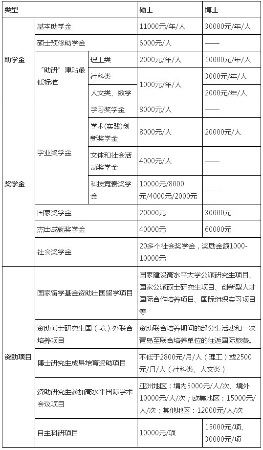
三、奖助体系

学校将在接收推荐免试研究生阶段遴选出优秀的学生,按照硕博贯通培养,学生在校期间通过硕博连读研究生选拔后,正式转为博士研究生,执行博士研究生奖助标准。
四、申请材料
1.需在预报名系统提交的电子版材料:
(1)本科在读期间成绩单(需签字及盖章);
(2)英语CET-4/6成绩单,或其他相应外语水平证明;
(3)各类获奖证书、已发表论文等其他证明材料;
(4)学信网《教育部学籍在线验证报告》。
材料需逐一命名为“证件号码+姓名+材料名称”的形式。
2.复试时需携带的材料:
(1)《中国海洋大学2019年接收推荐免试攻读硕士学位研究生申请表》2份(网上预报名并审核通过后系统生成),应如实填写各项信息并由学生本科所在学院签字盖章即可;
(2)《中国海洋大学硕士研究生复试思想政治考核表》(附件1);
(3)已在预报名系统中提交的所有电子版材料原件及复印件;
(4)自备同版1寸免冠证件照片3张,无需上交。
五、日程安排
我校将于9月下旬进行第一批复试 (各院复试时间待定,请继续关注本网站或咨询各学院研究生秘书(附件2))。欲参加第一批复试的考生请按以下安排报名:
1.预报名。8月25日-9月16日,登录 “中国海洋大学研究生招生管理平台-硕士推免报名系统”(点击进入)进行报名,预参加我校推免第一批复试的学生(含本校学生)需在该系统中进行预报名。
通过推免考核的夏令营营员,无需在以上系统进行预报名,也无需再次参加复试。
2.材料审核。9月18日前,学院审核报名材料,报名审核结果会在报名系统中显示,请及时登录系统查看。获准参加复试的考生请在9月19日前在系统中进行确认,未在规定时间内完成相应程序的申请者视为自动放弃。
3.报到、复试。9月下旬,获准参加复试的考生携带本人身份证及其他复试时需携带的申请材料按照学院复试通知规定时间到申请学院办理报到手续并参加学院组织的复试。
4.正式报名。9月29日16:00前,所有申请者(含通过推免考核的夏令营营员)登陆“全国推荐优秀应届本科毕业生免试攻读研究生信息公开暨管理服务系统”(以下简称“国家推免服务系统”)报考我校相关专业,并在规定之日内回复复试及待录取通知。
10月9日后,我校部分学院将根据本学院实际情况确定是否继续接收外校推免生申请报名,请各位考生及时关注学校研究生招生信息网和相关学院网站通知。
所有申请到我校复试的考生均须参加体检及心理测试,具体安排请关注学校研究生招生信息网的后续通知。
以上时间如有变化,我们将及时在学校研究生招生信息网上通知考生。
六、复试方式与内容
复试方式与内容参见各学院网站公布的复试方案。
七、复试成绩的使用
1.按照各学院制定的复试方案中复试成绩的计算方法,得出复试成绩。
2.复试不及格(60分以下)者不予录取。
3.思想政治素质和道德品质考核及体检不作量化计入总成绩,但不合格者不予录取。
八、录取
各学院拟录取的推荐免试研究生,必须在规定时间内在“国家推免服务系统”中报考我校,并在规定时间内回复复试通知及待录取通知,否则视为自动放弃拟录取资格。
拟录取的考生经学校研究生招生工作领导小组、山东省教育招生考试院和教育部审核通过的,将最终被我校录取。
一旦发现考生不符合报考条件及相关政策要求、弄虚作假、存在考试违规等行为,学校将直接取消考生录取资格。
九、我校设立了硕士预修助学金,用于补助学校录取的高水平大学或学科的推荐免试研究生在硕士入学前一年选修研究生课程、参与科研工作的生活支出, 资助标准为6000元/生。
十、以上安排若与2019年教育部文件规定有异,以2019年教育部文件规定为准。
十一、接收推免生工作接受学校监察处全程监督。
监察处联系电话:0532-66782733,E-mail:jiancha@ouc.edu.cn。
我校是国家“985工程”和“211工程”重点建设高校中唯一一所海洋院校,着力培养具有创新精神和实践能力的海洋事业的领军人才、骨干力量,2017年9月入选国家“世界一流大学建设高校”(A类)。热忱欢迎广大推免生报考我校!




